Anwendung: Protokollfreigabe
In Vereinen, Unternehmen, Behörden, usw., also überall dort wo Arbeitstreffen, Besprechungen oder Versammlungen stattfinden, werden Protokolle erstellt. Nach deren Erstellung müssen alle beteiligten Parteien inhaltlich zustimmen, das Protokoll also zunächst prüfen und abschließend freigeben. Erfolgte früher der Versand eines Protokolls über die Hauspost oder gar auf dem Postweg, so wird heutzutage vorwiegend E-Mail verwendet. Der elektronische Versandweg beschleunigt dieses Verfahren, verringert aber nicht den Verwaltungsaufwand. Die Aufforderungen zur Prüfung und Genehmigung des Protokolls müssen weiterhin versandt und nachgehalten werden. Personen, die nicht innerhalb einer Frist reagieren, müssen erneut angeschrieben werden, die Zustimmung oder Ablehnung eines Protokolls muss nachweislich dokumentiert werden und letztlich muss das Dokument für bestimmte Zeit archiviert werden. SeedDMS bietet für solch einen klassischen Vorgang Unterstützung in unterschiedlicher Form.
Protokollerstellung
Schon in der ersten Phase, bei der Erstellung des Protokolls, kann SeedDMS hilfreiche Dienste leisten. Insbesondere dann, wenn die Erstellung nicht von einer Person, sondern über mehrere Personen koordiniert werden muss. Das Sperren und die Versionierung von Dokumenten erlauben die gemeinsame, konfliktfreie Bearbeitung. Den einfachen Zugang zum Protokoll bietet der WebDAV-Server von SeedDMS, sodass direkt aus der Textverarbeitung auf die Protokolldatei zugegriffen werden kann. In dieser Phase wird man vermutlich in einem Ordner des DMS arbeiten, der nur für die Protokollführer sichtbar und beschreibbar ist. Mit Fertigstellung des Protokolls tritt der eigentliche Workflow zur Prüfung und Genehmigung in Kraft.
Prüfung und Genehmigung
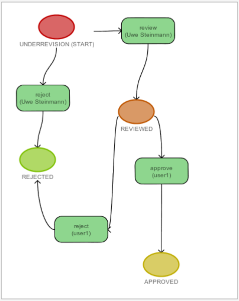
Schon lange verfügt SeedDMS über einen einfachen, aber für viele Anwendungsfälle ausreichenden Workflow, der zunächst eine Prüfung und dann eine Freigabe des Dokuments unterscheidet. Jeder dieser beiden Schritte kann aber auch zu einer Ablehnung des Dokuments führen. Dieser, als 'traditionell' bezeichnete Workflow ist für das hier beschriebene Szenario bereits geeignet. Mit Version 4.0.0 wurde ein Workflow-Editor eingeführt, der beliebige Abläufe modellieren kann. Die nebenstehende Abbildung zeigt den gerade beschriebenen Workflow, der im Workflow-Editor nachempfunden wurde. Ausgangspunkt ist das rote Oval. Von hier aus ist ein 'review' oder 'reject' durch den Benutzer Uwe Steinmann möglich. Im Fall eines reviews steht die abschließende Genehmigung (approve) durch den Benutzer user1 an. Auch hier kann wieder abgelehnt werden. Beachtenswert ist hier die Möglichkeit, dass die Ablehnung und Zustimmung nicht durch die gleiche Person erfolgen muss, auch wenn das in diesem Fall so modelliert wurde. In der Grafik nicht zu sehen ist der Dokumentenstatus, der sich mit Erreichen der Zustände REJECTED und APPROVED auf 'abgelehnt' bzw. 'veröffentlicht' ändert.
